
Инспекции стройконтроля — один из ключевых процессов на стройке. На первый взгляд кажется, что логика проста: нарушение фиксируется, подрядчик устраняет, инспектор закрывает замечание.
Однако на практике даже самые незначительные нарушения — от уборки строительного мусора до исправления мелких дефектов — могут запускать длинную административную цепочку, если инспектор не имеет возможности оформить замечание прямо на площадке.
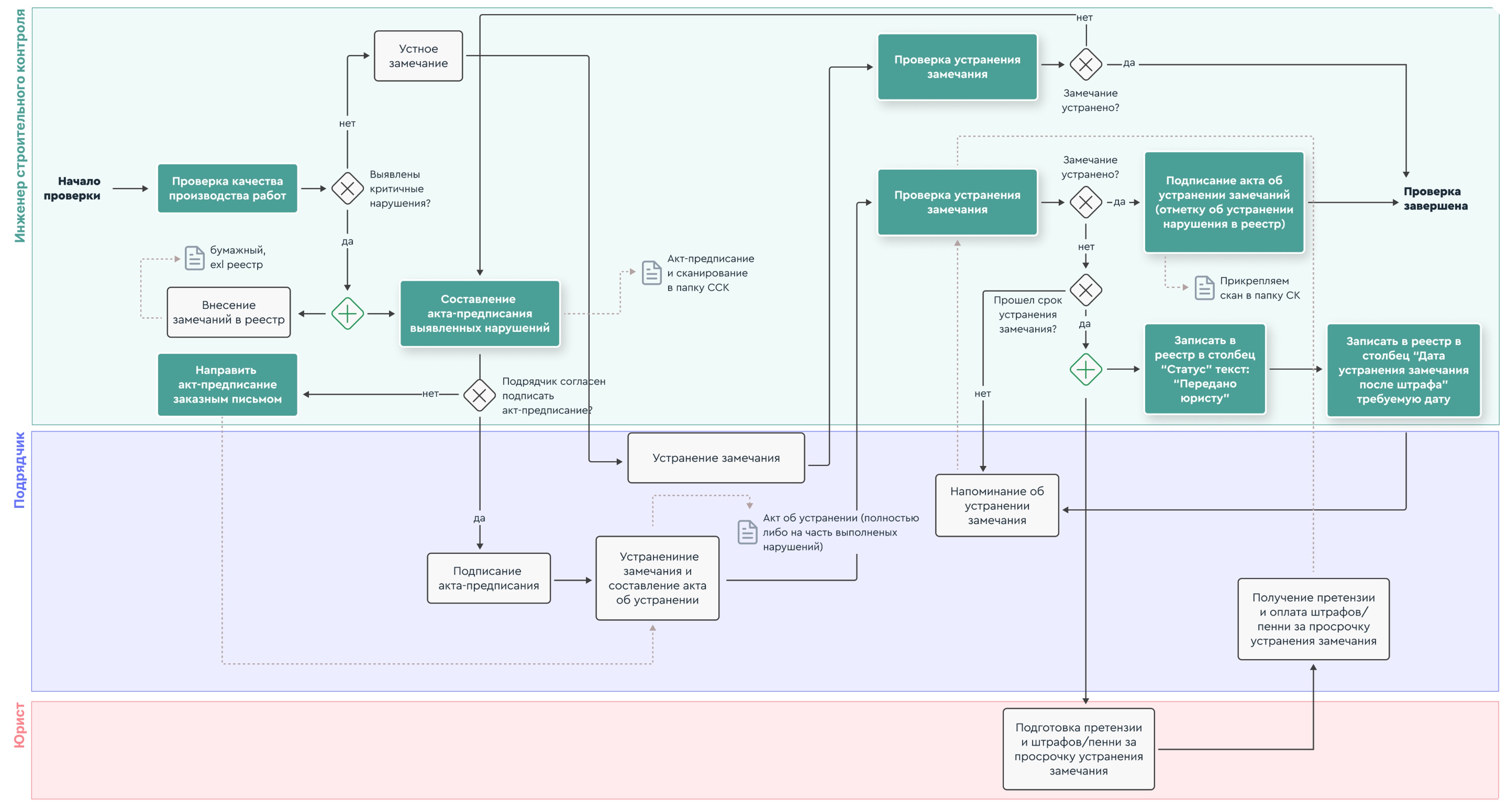
На рисунке можно посмотреть схему бизнес-процесса инспекций стройконтроля у заказчика без цифровизации. Она наглядно показывает, сколько ручных действий, поездок и согласований требуется, прежде чем замечание будет закрыто.

Типичный сценарий выглядит так:
Эта схема повторяется для любого нарушения, независимо от его сложности. Мелкая задача запускает ту же цепочку, что и серьёзный дефект.
По оценкам отраслевых экспертов:
Все эти факторы замедляют процесс, увеличивают нагрузку на персонал и повышают риск ошибок в учёте.
Современные решения позволяют сократить время и ресурсы, затрачиваемые на инспекцию. Как это меняется при цифровом оформлении на площадке — даже без интернета?
Инспектор может:
Результат очевиден: цикл сокращается с дней до минут, избыточные операции исчезают, а инспектор может сосредоточиться на контроле качества, а не на бумажной работе и разъездах.
Экосистема Adept с модулем «Адепт:Исполнительная документация» и мобильным приложением «Адепт:Стройконтроль» позволяет полностью перевести процесс инспекций в цифровой формат, включая работу офлайн. Решение обеспечивает:
Таким образом, цифровизация с помощью «Адепт» превращает длинную цепочку согласований в простой и прозрачный процесс, сокращает время обработки замечаний, снижает нагрузку на инспекторов и ускоряет строительство.
Заказать презентацию Адепт:Исполнительная документация и посмотреть все её возможности
Заказать презентацию мобильного приложения Адепт:Стройконтроль
Посмотреть один из кейсов по цифровизации
Новости цифровизации строительства читайте в нашем Телеграм-канале и ВКонтакте
Посмотреть запись вебинара «Как не тормозить стройку без интернета: мобильное приложение Адепт:Стройконтроль»
Где Вы узнаете:
- как инспектор работает офлайн на площадке; - как подрядчик подтверждает устранение; - как сокращается цепочка согласований; - какие бюрократические «стыки» исчезают полностью.