
Как девелоперу сделать заход в цифровизацию максимально безболезненно и эффективно?
Покажем это на примере использования российской разработки Adept.
Система Adept подходит для цифровизации работы в ней всех участников стройки и совместной деятельности (совместного доступа) заказчика, проектировщика, генподрядчика и подрядчиков (СМР, ПНР), инспекторов СК, инспекторов ГСН и пр.
Цифровизация бизнес-процесса девелопера - подготовки, ведения и проверки исполнительной документации и проведения строительного контроля.
Данный бизнес-процесс мы можем начать с загрузки всех необходимых документов (проектной, рабочей и сметной документации) с атрибутами и их согласования.
Следующий этап – процесс заведения структуры работ на объекте.
Затем идет заполнение ОЖР, спецжурналов.
Формирование актов.
И проводится строительный контроль по освидетельствованию выполненных работ. На всех этапах формируются реестры:
Печатаются все разделы ОЖР.
При проведении СК формируются реестры:
Завершающим этапом, после того, как проведены все процедуры, является создание реестра ИД по объекту.
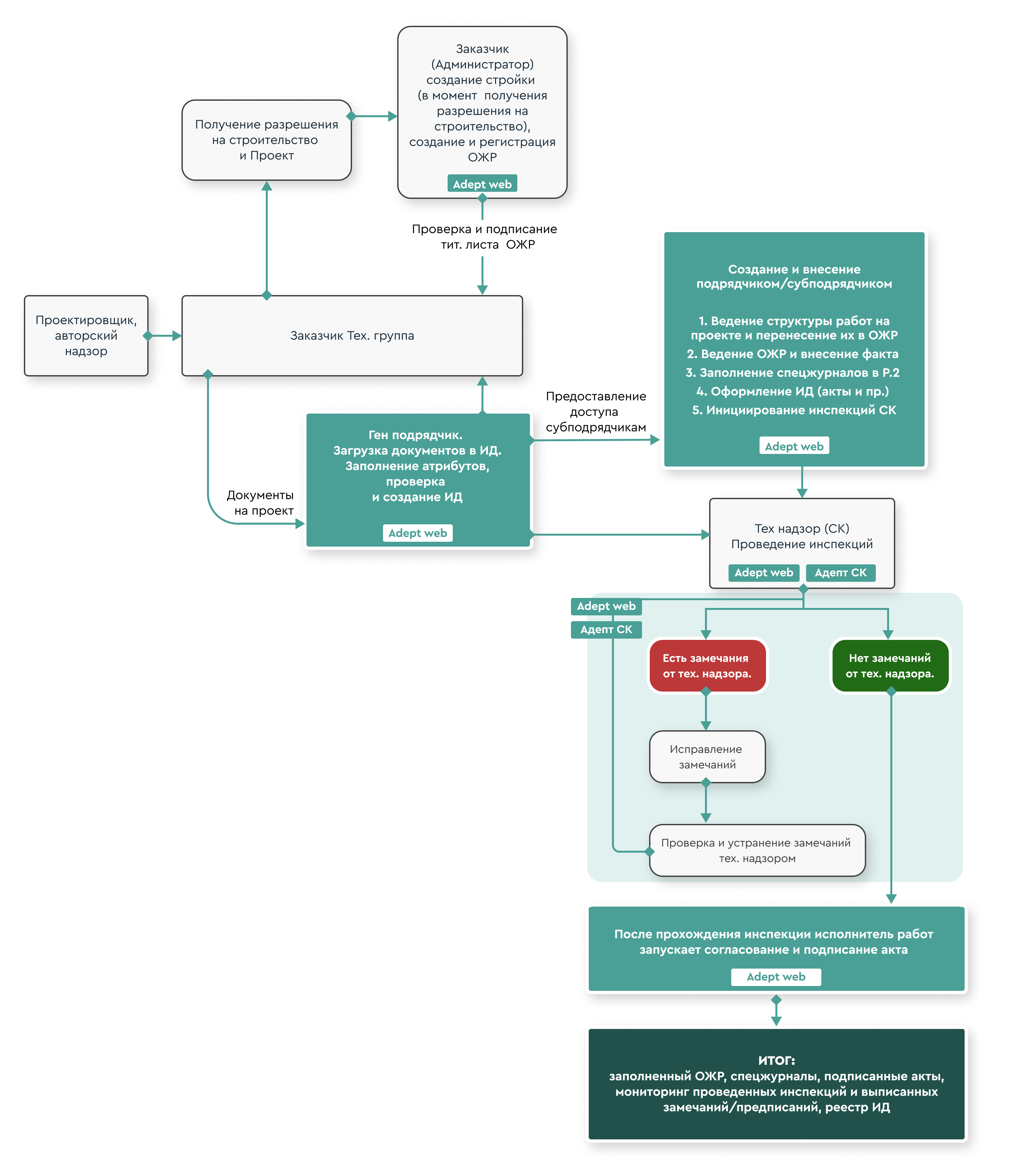
Один из вариантов выстраивания бизнес-процесса подготовки, ведения и проверки исполнительной документации и проведения строительного контроля для девелоперов может выглядеть следующим образом:

Работа всех подразделений объединяется в едином цифровом поле:
Заказчик
Подрядные организации
Строительный контроль
Узнать о цифровизации девелопмента
Подробнее о мобильном приложении Адепт:Стройконтроль Подробнее о веб-системе Адепт:Исполнительная документация